antonisk7 Νοέμβριος 2, 2003 #3 Νοέμβριος 2, 2003 Καλή δουλειά φαίνεται. Επειδή αν κατάλαβα καλά τη μείωση στις τάσεις την κανεις με τους ροοστάτες , έχεις παρατηρήσει καμια διαφορά στις τάσεις του τροφοδοτικού?
makio Νοέμβριος 2, 2003 #4 Νοέμβριος 2, 2003 .........τη μείωση στις τάσεις την κανεις με τους ροοστάτες , έχεις παρατηρήσει καμια διαφορά στις τάσεις του τροφοδοτικού.........μεσω LM 317 αν δεν κανω λαθος - δεν πρεπει να εχει προβλημα , γιατι?πολυ καλη δουλεια Doom !!
DJD Νοέμβριος 2, 2003 #5 Νοέμβριος 2, 2003 Πολύ καλή δουλειά. Δεν ανεβάζεις και το σχέδιο για να βοηθήσεις τους φίλους του DIY;
soki Νοέμβριος 2, 2003 #7 Νοέμβριος 2, 2003 Πολυ καλος Doom, το καθε LM317T ελεγχει εναν ανεμιστηρα ε? Απο που ψωνισες τα υλικα? ιδιως την πλακετα και το LM317T.
LL_NEO Νοέμβριος 2, 2003 #8 Νοέμβριος 2, 2003 Σε κάθε κατάστημα ηλεκτρονικών μπορείς να τα βρεις... Κατουμάς τα έχει σίγουρα.Doom στο διάγραμμα που έβαλες δεν έχεις βάλει τα ledakia έτσι;
hadji_a Νοέμβριος 2, 2003 #9 Νοέμβριος 2, 2003 Πολυ καλη δουλεια Doom! Τα homemade gadgets ειναι τα αγαπημενα μου!Αν αντικατασταθει ι αντισταση απο ενα NTC και το ποτενσιομετρο απο ενα ιδιας τιμης με το NTC τοτε εχεται ενα temperature controlled κυκλωμα (ενα παρομοιο κυκλωμα χρησιμοποιω με το ntc στο νερο, για ελεγχο των ανεμιστηρων του ψυγειου).
Doom Νοέμβριος 2, 2003 Author #10 Νοέμβριος 2, 2003 το led ειναι 1 και φωτίζει ενα κομάτι plexi-glass το οποίο πέρνει ρεύμα απο 12v με μια αντίσταση 1.1Κohm
Kostas7GTR Νοέμβριος 6, 2003 #11 Νοέμβριος 6, 2003 Μπράβο πολύ καλό σαν σκέψη και αποτέλεσμα ! Το Led είναι Κρισταλιζέ?
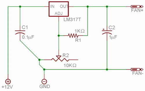
nycos Νοέμβριος 6, 2003 #12 Νοέμβριος 6, 2003 Γεια χαρά σε όλους, μιας και είναι το 1ο μου ποστ εδω let me show: Χρειαζόμαστε: Lm317 regulator (Lm317 T) 10 kΩ trimer h potensiometro 1 κΩ antistash 0.1 mf keramikos 1 mf hlektrolytikos και μια διάτρητη πλακέτα Προσέξτε όλοι όσοι το προσπαθήσετε, να ζητήσετε το ολοκληρωμένο (voltage regulator είναι) LM317 T και όχι κάποιο από τα άλλα LM317 που είναι μικρότερης ισχύος... [Β]Το 317Τ αντέχει περίπου 18Watt και όπως μπορείτε να υπολογήσετε είναι αρκετό για τον πλήρως αναλογικό έλεγχο πολλών fans, ακόμα και 120mm.[/Β] Η τροφοδοσία γίνεται απευθείας από το PSU, αλλά το καλώδιο για τον έλεγχο στροφών έχει παραμείνει συνδεδεμένο στο MoBo για αναφορά, χρησιμοποιώντας ένα 2ο 3pin molex connector. Το πιο ακριβό κομμάτι μετά το LM είναι τα κουμπια που έχω βάλει στα αξονάκια των ποντεσιομέτρων! Μπορειτε να χρησιμοποιήσετε πολλες τέτοιες διατάξεις, εγω έχω προσαρμόσει 5 τετοιες διατάξεις τρυπώντας ενα πλαστικό φάντιο 5,25 του κουτιού. Επι ευκαιρίας προσάρμωσα και usb (μιας και το Chieftec μου δεν είχε front usb). Επισης αξίζει να βάλετε led γιατι μειώνωντας/αυξάνωντας τα volt σβήνει/ανάβει το led και είναι γαμάτω. Φίλε hadji_a πες μας περισσότερες λεπτομέριες για το NTC, τι είναι, πως συνδέεται κτλ..
nycos Νοέμβριος 6, 2003 #15 Νοέμβριος 6, 2003 ααα, και τέλος στο LM317T χρειάζεται οπωσδήποτε ψύκτρα!!! ή ψύκτρες!!! Αγοράστε ή ξηλώστε απο παλιά καμμένα τροφοδοτικά. φτιάχτε το, αξίζει!!! (δεν εχω προλάβει να βάψω το dvd ρε γμτ)
Kostas7GTR Νοέμβριος 6, 2003 #16 Νοέμβριος 6, 2003 Αρχική απάντηση από nycos [07-11-2003 και 01:14] Γεια χαρά σε όλους, μιας και είναι το 1ο μου ποστ εδω let me show: Χρειαζόμαστε: Lm317 regulator (Lm317 T) 10 kΩ trimer h potensiometro 1 κΩ antistash 0.1 mf keramikos 1 mf hlektrolytikos και μια διάτρητη πλακέτα Προσέξτε όλοι όσοι το προσπαθήσετε, να ζητήσετε το ολοκληρωμένο (voltage regulator είναι) LM317 T και όχι κάποιο από τα άλλα LM317 που είναι μικρότερης ισχύος... [Β]Το 317Τ αντέχει περίπου 18Watt και όπως μπορείτε να υπολογήσετε είναι αρκετό για τον πλήρως αναλογικό έλεγχο πολλών fans, ακόμα και 120mm.[/Β] Η τροφοδοσία γίνεται απευθείας από το PSU, αλλά το καλώδιο για τον έλεγχο στροφών έχει παραμείνει συνδεδεμένο στο MoBo για αναφορά, χρησιμοποιώντας ένα 2ο 3pin molex connector. Το πιο ακριβό κομμάτι μετά το LM είναι τα κουμπια που έχω βάλει στα αξονάκια των ποντεσιομέτρων! Μπορειτε να χρησιμοποιήσετε πολλες τέτοιες διατάξεις, εγω έχω προσαρμόσει 5 τετοιες διατάξεις τρυπώντας ενα πλαστικό φάντιο 5,25 του κουτιού. Επι ευκαιρίας προσάρμωσα και usb (μιας και το Chieftec μου δεν είχε front usb). Επισης αξίζει να βάλετε led γιατι μειώνωντας/αυξάνωντας τα volt σβήνει/ανάβει το led και είναι γαμάτω. Φίλε hadji_a πες μας περισσότερες λεπτομέριες για το NTC, τι είναι, πως συνδέεται κτλ.. Ωραίος, θα το κάνω σε φώτογραφικη πλακέτα για να το ξαναφτιαχνω ποιό έυκολα...
nycos Νοέμβριος 10, 2003 #17 Νοέμβριος 10, 2003 Αλλο ενα πολύ συμπαθιτικό σχέδιο είναι αυτό: (πηγη: http://www.bit-tech.net/images/articles/80/image006.jpg) A Rheo Baybus you can't Overload!!!!
ARK Ιανουάριος 7, 2005 #18 Ιανουάριος 7, 2005 Εγώ έχω ένα αγορασμένο έτοιμο πανελάκι και είναι σαν το προηγούμενο σχέδιο.Αλλά συμβαίνει το εξής παράξενο,Δίνω ρεύμα στον ανεμιστήρα της κάρτας γραφικών. Οταν το έχω φουλ ρεύμα 12ν δουλεύει καλά, ότν όμως αρχίζω να μειώνω με το ποτενσιόμετρο ο ανεμιστήρας αρχίζει και τσιρίζει.Οταν όμως του δώσω κατευθείαν ρεύμα 7ν (χωρίς το ποτενσιόμετρο) είναι μια χαρά αθόρυβος.Αυτό γίνεται μόνο στον συγκεκριμένο ανεμιστήρα ο οποίος είναι Arctiv Silancer kai έσταξα 40 ευρώ.Γνωρίζει κανείς τι να συμβαίνει?
gsmaster1416003178 Ιανουάριος 8, 2005 #19 Ιανουάριος 8, 2005 Αρχική απάντηση από nycos ....Φίλε hadji_a πες μας περισσότερες λεπτομέριες για το NTC, τι είναι, πως συνδέεται κτλ.. Για ΝΤC ... http://www.hlektronika.gr/phpBB2/theory_thermistor.php
Recommended Posts
Archived
This topic is now archived and is closed to further replies.